切换导航
医院概况
医院动态
科室介绍
名医专家
党建工作
就医指南
健康家园
联系方式
网站首页
医院概况
医院简介
医院环境
医院文化
大事件
医院资讯
医院资讯
医院新闻
医院通告
医院院报
健康知识
集团资讯
省内快讯
规章制度
科室介绍
手术科室
消化内科
儿科外科
急诊科
普外科一科
骨外科
泌尿外科中心
神经外科
导管室
甲状腺乳腺外科
妇产科
眼科中心
耳鼻喉科
口腔科
麻醉科
血液透析中心
碎石中心
手术室
手足外科
普外科二科
普外科三科
非手术科室
心内一科
呼吸内科
MICU内分泌代谢科
冠心病重症监护室CCU
皮肤科
中医科
康复医学科
老年病科
神经内科
心内二科
儿科内科
社区中心
疼痛科
重症监护病房ICU
蜱传疾病门诊
蜂疗室
诊断相关科室
超声医学科
病理科
检验科
放射线科
心电室
体检中心
CT室
磁共振室
医学影像中心
核酸检验室
名医专家
党委工作
院务公开
招聘信息
采购信息
阳光用药
价格查询
预算决算
院务公开意见箱
院务公开制度
行风廉政
依申请公开
患者服务
就诊须知
出诊信息
入院须知
出院须知
楼层科室分布
举报中心
在线咨询
寻医问药
在线沟通
联系我们
科室展示
CT室
急诊科
儿科外科
妇产科
口腔科
磁共振室
超声医学科
骨外科
血液透析中心
体检中心
泌尿外科中心
皮肤科
当前位置:
主页
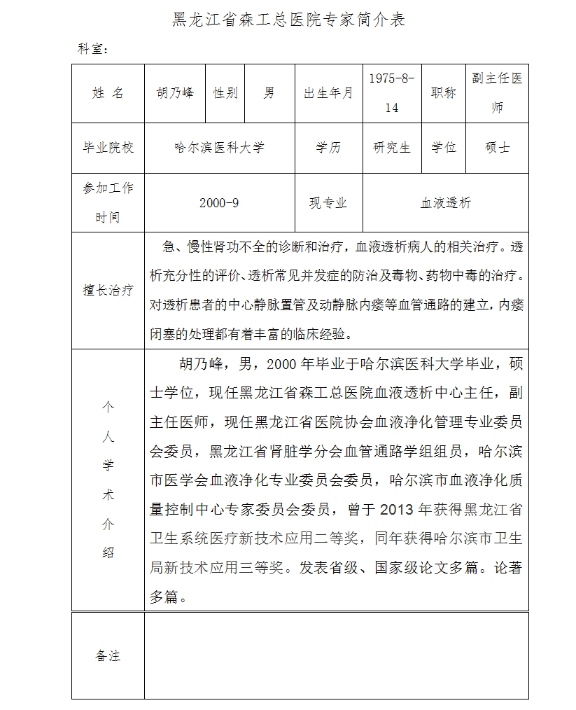
胡乃峰
出诊时间
科室案例
医院概况
丨
医院资讯
丨
科室介绍
丨
名医专家
丨
党委工作
丨
院务公开
丨
患者服务
丨
在线咨询
丨
联系我们
丨
版权信息:黑龙江省森工总医院(黑龙江省红十字医院、黑龙江省林业妇幼保健院) All Rights Reserved
地址:哈尔滨香坊区和兴路32号
电话:0451-82130262
备案号:
黑ICP备17008689号
技术支持:哈尔滨越界网络科技有限公司
地址:哈尔滨市香坊区和兴路32
电话:0451-82130262